西安平凡质量认证咨询有限责任公司


新闻中心
服务
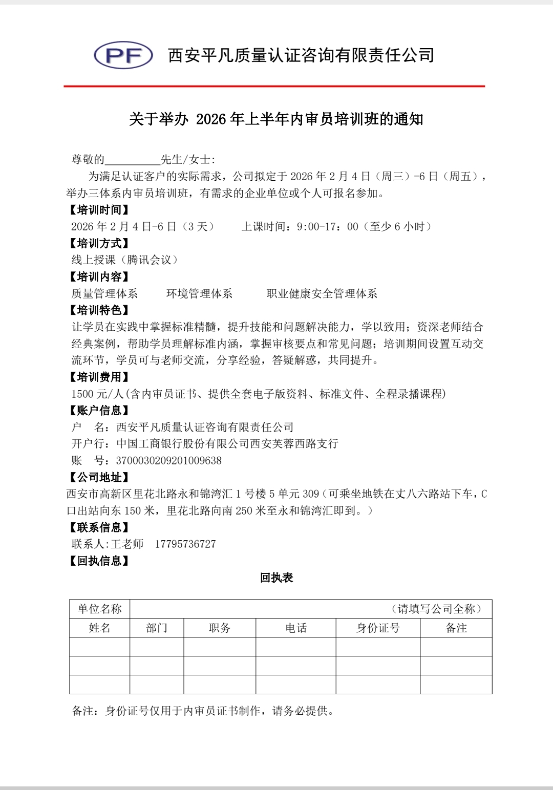
三体系内审培训班2月4日-6日开课!!!
来源: | 作者:pingfanzixun | 发布时间: 2026-01-30 | 98 次浏览 | 🔊 点击朗读正文 ❚❚ | 分享到:
为满足认证客户的实际需求,年前将举办最后一场三体系内审员培训班。时间定于2026年2月4日(周三)-6日(周五),此次为线上培训,有需求的企业单位或个人可报名参加。具体如下:

      此次培训提供证书、全套电子版资料课件、课程录播课程,方便学员再次学习。如有需要,可直接拨打电话:17795736727(微信同号)进行咨询。


1 、管理体系认证:ISO9001质量管理体系认证、ISO14001环境管理体系认证、职业健康安全管理体系认证 、 HACCP  ISO22000食品安全认证;

2、产品认证:CCC认证、泰尔认证、UL认证;

3、服务体系认证:商品售后服务认证、物业服务认证;

4、其他业务: 国SC食品许可证认证,工业产品许可证认证,特种设备许可证认证;

5、咨询服务:2015版认证咨询,监督复评前咨询;

6、培训业务:国家注册审核员CCAA考前培训、服务体系审查员考前培训。

联系我们

网站:www.sxrzzy.com

地址:西安市高新区里花北路永和锦湾汇1号楼5单元309


联系人:赵老师

电话:13324596235(微信同号)

QQ/邮箱:1586041213